欢迎进入湖南佰炼律师事务所官网!
栏目分类
律所动态
0731-89693008
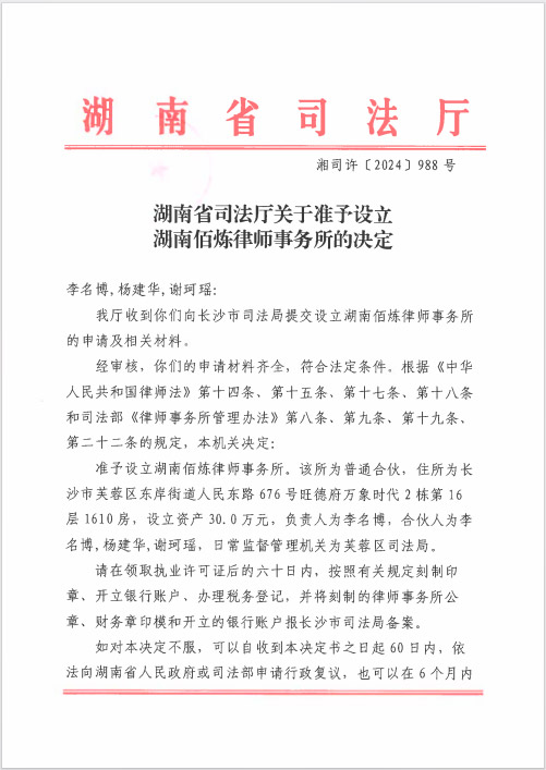
2024年4月11日,湖南省司法厅湘司许[2024]988号文件正式决定准予设立湖南佰炼律师事务所。4月15日,佰炼所在湖南省政务服务中心领取了律所事务所执业许可证。湖南佰炼律师事务所正式宣告成立!


湖南佰炼律师事务所倡导一体化管理的理念,是一家特色鲜明、专业高效的新锐律师事务所,由执业年限30+专业律师带领,汇聚了一批专业素养深厚、经验丰富的律师团队,他们在各个法律领域都有着卓越的表现和独到的见解。
成立伊始,佰炼所就明确了自身的定位和发展方向,全所实行一体化管理,以客户需求为导向,在客户提出跨领域、综合性、复杂性法律需求时,律所全体协同、调配不同专业领域律师组成律师服务团队,我们不局限于法律,深谙商业规则,为客户提供全面有效的问题解决方案。
律所的服务宗旨是为客户解决问题、创造价值,致力于打造全国一流的一体化商事律师事务所。律所具备在民事、刑事等领域的强大业务能力,将专注于建筑房地产、刑事辩护及合规、公司治理、破产与执行四大板块的业务,特色鲜明,致力于为客户提供定制化、精品化法律助力。
同时,佰炼所也高度重视企业合规体系建设,将为企业的健康发展保驾护航。为了更好地服务社会,佰炼所将积极参与公益法律服务活动,为有需要的群体提供法律援助,承担起应有的社会责任。
在未来的发展中,湖南佰炼律师事务所将在行业内不断创新与进取,以精湛的专业技能、严谨的工作态度和高度的责任感,为社会各界提供优质的法律服务,在法律服务领域书写新的辉煌篇章!
